政策解讀專欄
關于組織開展2024年深圳市專精特新中小企業申報及2021年深圳市專精特新中小企業復核工作的通知
各區(新區、特別合作區)優質中小企業培育部門,有關企業:
根據《優質中小企業梯度培育管理暫行辦法》(工信部企業〔2022〕63號)和《深圳市工業和信息化局優質中小企業梯度培育管理實施細則》(深工信規〔2022〕7號)相關規定,我局組織開展2024年深圳市專精特新中小企業申報及2021年深圳市專精特新中小企業復核工作。有關事項通知如下:
重要信息
01、申報資格
(一)申報企業需為有效期內的深圳市創新型中小企業。
(二)2021年廣東省專精特新中小企業、專精特新“小巨人”復核未通過企業可直接參加本次申報。
(三)2021年深圳市專精特新中小企業參加本次復核。
(四)申報企業應在深圳市(含深汕特別合作區)工商注冊登記、具有獨立法人資格。
(五)符合《中小企業劃型標準規定》(工信部聯企業〔2011〕300號)的中小企業。
(六)企業未被列入經營異常名錄或嚴重失信主體名單,提供的產品(服務)不屬于國家禁止、限制或淘汰類,同時近三年未發生重大安全(含網絡安全、數據安全)、質量、環境污染等事故以及偷漏稅等違法違規行為。
02、基本條件
(一)從事特定細分市場時間達到2年以上。
(二)上年度研發費用總額不低于100萬元,且占營業收入總額比重不低于3%。
(三)上年度營業收入總額在1000萬元以上,或上年度營業收入總額在1000萬元以下,但近2年新增股權融資總額(合格機構投資者的實繳額)達到2000萬元以上。
點擊跳轉:深圳市專精特新中小企業認定標準.docx
03、申報時間及申報方式
2024年9月25日—2024年10月25日。
在優質中小企業梯度培育平(https://zjtx.miit.gov.cn/) 完成數字化水平評測,并在培育平臺線上提交申報或復核申請,需完整填寫《專精特新中小企業申請書》或《專精特新中小企業復核申請書》,并打包上傳所有佐證材料。
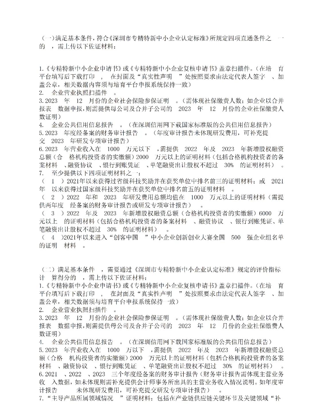
04、佐證材料

PART.02
國家級制造業單項冠軍企業


客服專員
18924021984
